Pieter Van Schalkwyk
CEO at XMPRO
The research firm's latest forecast isn't about market timing. It's about missing cognitive foundations in most agentic AI projects.
Most agentic AI projects will fail because companies are building the wrong thing. Gartner predicts over 40% of agentic AI projects will be canceled by 2027. This comes from their public press release, not gated research content.
The reason isn't technical complexity or market conditions. Companies are building sophisticated automation and calling it agentic AI. This creates expensive systems that can't deliver on their promises. The problem lies in fundamental misunderstandings about what agency requires.
The Autonomy Problem
Gartner's research reveals a stark reality about the vendor landscape. Only about 130 of thousands of agentic AI vendors offer genuine capabilities. The rest practice "agent washing" by rebranding existing chatbots and RPA tools.
Senior Director Analyst Anushree Verma explains the core issue. "... current models don't have the maturity and agency to autonomously achieve complex business goals ..." This happens because vendors focus on interfaces instead of intelligence.
True agency needs three specific capabilities:
- Observing and interpreting environment changes
- Reflecting on experiences to extract patterns
- Planning actions that account for long-term consequences
Most systems lack these architectural foundations. They can't form their own goals or adapt strategies based on experience. This makes them automation tools, not intelligent agents.
Integration Isn't Just Technical
Legacy enterprise systems create a deeper problem than most companies realize. Traditional systems assume humans will interpret information and make decisions. Agentic systems need authority to observe, reason, and act independently.
This creates a fundamental mismatch in how systems operate. Companies must choose between limiting agents to simple tasks or restructuring core processes. The first option eliminates value, while the second creates costly disruptions.
Genuine agents need access to multiple information sources. They must coordinate with other agents and learn from outcomes. Adding these requirements to human-designed systems inevitably creates the expensive modifications Gartner identifies.
Enterprise Value Requires Coordination
Gartner emphasizes "enterprise productivity rather than individual task augmentation" for good reason. Individual task automation delivers linear improvements. Enterprise productivity requires agents that optimize across multiple processes simultaneously.
This coordination depends on agents sharing context and negotiating resources. They must align individual actions with collective goals. These behaviors emerge from specific architectural components, not from scaling single-agent systems.
The mathematical foundation becomes crucial here. Agents must balance competing objectives across multiple dimensions. They need objective functions that define optimization targets mathematically. Without this, agents make locally optimal decisions that hurt overall performance.
Risk Control Goes Beyond Monitoring
Governance challenges extend beyond compliance to fundamental behavioral questions. Traditional risk management assumes humans will handle edge cases. Agentic systems must embed ethical reasoning into their decision-making processes.
This requires architectural components that evaluate actions before execution. Systems need to check potential actions against organizational rules and ethical principles. Audit trails and monitoring become secondary to making appropriate decisions initially.
The challenge isn't tracking what agents do. It's ensuring they make good choices in novel situations. This requires built-in reasoning capabilities, not external oversight.
What Success Looks Like
Companies that survive Gartner's predicted shakeout share specific architectural decisions. They implement cognitive architectures that separate perception, memory, planning, and execution. These components coordinate while maintaining distinct functions.
The key difference lies in how these systems handle information flow. Traditional automation passes data through predefined pipelines. Cognitive architectures let each component process information independently while sharing insights across the system.
Memory Systems That Actually Learn
Successful implementations include sophisticated memory management beyond simple data storage. Agents need different types of memory for different purposes. They store immediate observations from sensors and systems. They maintain reflection memories that capture learned patterns and insights.
Planning memories hold strategic decisions and their reasoning. Decision memories track choices made and their outcomes. This multi-layered approach mirrors how human experts build and use experience over time.
Real Coordination, Not Just Communication
True multi-agent systems go beyond message passing between components. Agents must negotiate resources when multiple processes compete for the same equipment. They need consensus mechanisms for decisions that affect multiple systems simultaneously.
At XMPro, our Multi-Agent Generative System MAGS was developed from recognizing these requirements. Each agent maintains persistent memory streams across all four memory types. This creates genuine learning rather than pattern matching against training data.
Integration Through Abstraction
The technical architecture matters as much as the cognitive design. Systems must integrate with existing infrastructure without requiring wholesale replacement. This means supporting multiple communication protocols like MQTT and DDS simultaneously.
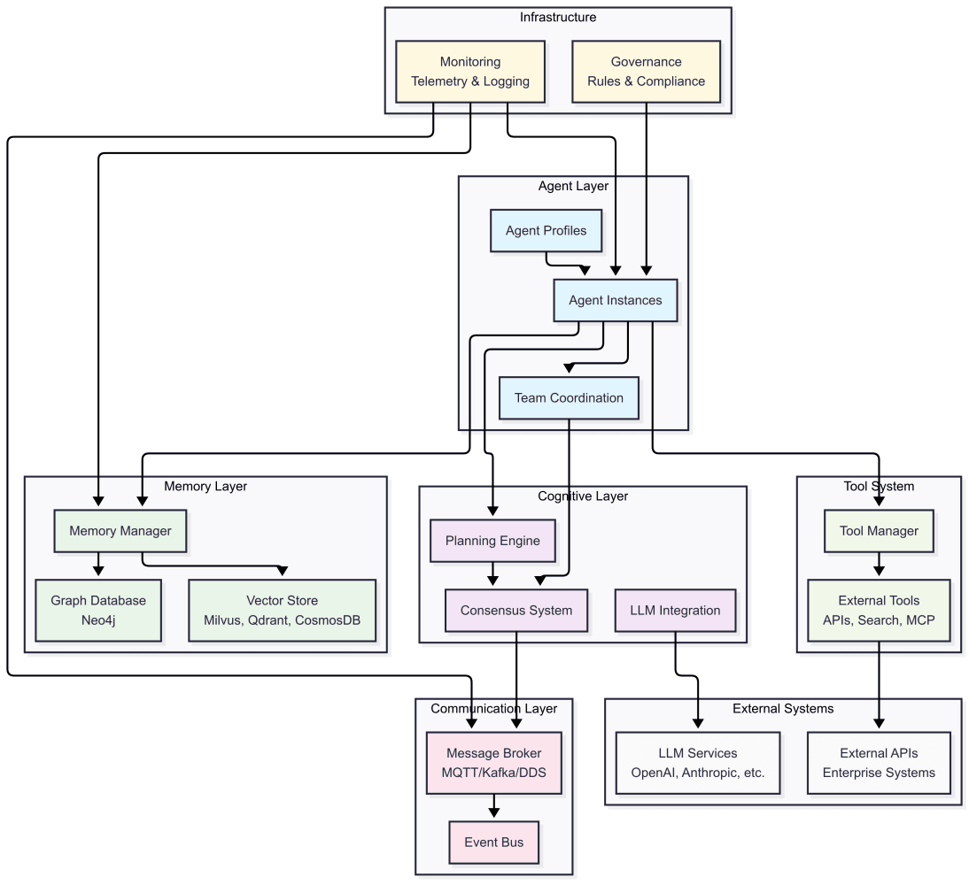
Simplified XMPro MAGS "Generative Cognition" Architecture
Database integration becomes critical for enterprise deployment. Systems need to work with vector databases for similarity search. They must handle graph databases for relationship mapping. Traditional SQL integration remains necessary for existing business systems.
Agents coordinate through message-passing protocols that support direct communication. They use consensus mechanisms for complex decisions that require multiple agent agreement. The system integrates with existing infrastructure through abstraction layers that handle multiple protocols and data sources.
The Cognitive Architecture Difference
What separates genuine agentic AI from sophisticated automation is cognitive loops. Agents must observe their environment with context awareness. They reflect on observations using past experience.
Agents plan actions that account for system-wide effects. They execute plans while monitoring outcomes. This observe-reflect-plan-act cycle creates systems that improve over time.
The competitive advantage comes from continuous learning and optimization. These agents handle novel situations by reasoning from principles. They don't just match against predetermined scenarios.
Technical Markers of Real Agency
Organizations evaluating agentic AI should look for specific capabilities. Genuine systems include persistent memory management and autonomous goal formation. They offer multi-agent coordination and mathematical optimization frameworks.
Don't accept conversational interfaces as evidence of agency. Demand demonstrations of learning, adaptation, and coordination capabilities. The difference between automation and agency determines project success.
Market Reality and Opportunity
Gartner predicts 15% of daily work decisions will be made autonomously by 2028. They expect 33% of enterprise software to include agentic capabilities. This represents massive opportunity for companies with genuine cognitive architectures.
The challenge is distinguishing real agency from agent washing. Technical evaluation becomes critical for success. Companies must understand the architectural requirements before making investments.
The Bottom Line
The 60% of projects that succeed will recognize agentic AI as an architecture problem. They will build systems that genuinely reason, learn, and coordinate. They won't simply execute sophisticated scripts with better interfaces.
This transformation is inevitable. The question is whether your organization will implement the cognitive foundations necessary to benefit. The distinction between automation and agency will determine which side of Gartner's prediction you land on.
Companies building real cognitive architectures today will own tomorrow's competitive advantages. Don't be part of the 40% that built automation and called it intelligence.
What architectural assumptions drive your organization's agentic AI strategy? The difference between automation and agency determines your project's survival.
Source: Gartner - https://www.gartner.com/en/newsroom/press-releases/2025-06-25-gartner-predicts-over-40-percent-of-agentic-ai-projects-will-be-canceled-by-end-of-2027
Disclosure: XMPro is a Gartner client and has been featured 9 times this year in various Gartner research articles as a representative vendor in the Agentic AI domain. This article is not endorsed by Gartner, but based in publicly available statements from Gartner and my personal interpretation of the meaning of the research results. More information is available on our website.
Pieter van Schalkwyk is the CEO of XMPro, specializing in industrial AI agent orchestration and governance. Drawing on 30+ years of experience in industrial automation, he helps organizations implement practical AI solutions that deliver measurable business outcomes while ensuring responsible AI deployment at scale.
About XMPro: We help industrial companies automate complex operational decisions. Our cognitive agents learn from your experts and keep improving, ensuring consistent operations even as your workforce changes.
Our GitHub Repo has more technical information. You can also contact me or Gavin Green for more information.
Read more on MAGS at The Digital Engineer
