An Uncomfortable Question For BI
In fact, BI is an excellent tool for many enterprises, across many scenarios. But BI, almost by definition, involves the analysis and correlation of data that's already been captured and warehoused, with BI KPIs derived from that historical data. But what about scenarios where businesses need to make decisions about what's happening now, based on data that's coming in from the field, and which requires a decision now, not at some later date? After all, business is about moving forward, and there are many instances where decisions must be made looking forward, not to the past. As a somewhat wise man once said - you can drive a race car using only the rear-view mirror, but it's a lot easier to drive it by looking out the front windshield. All of this leads to a single, somewhat uncomfortable question - if business is all about moving forward, why do enterprises rely on yesterday's information to make today's decisions?Enter Operational Intelligence
Make no mistake - we're not discounting business intelligence as a valuable tool for most enterprises. As shown by the examples above, its value has already been shown, time and again. But BI has its limitations, and it's not a good fit for all enterprises. It seems that some businesses have also come to this conclusion as well. Research from Gartner suggests that growth in the business intelligence market is dropping to the single digits, and one of the key reasons for this decline in growth is that, after the initial wave of implementations and successes, companies are having more difficulty figuring out how to leverage BI - indeed, it may be that many are realizing those previously-discussed limitations, and seeking different approaches.
Business Intelligence (store and analyze)
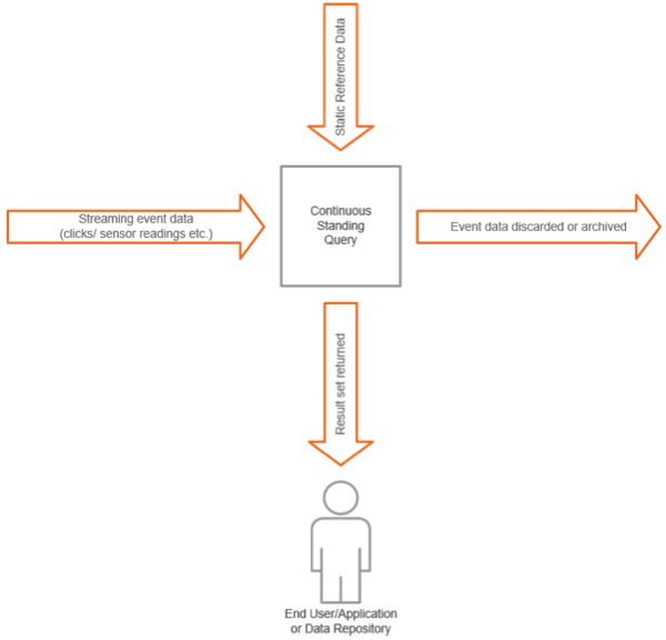
Operational Intelligence (OI), in contrast, is a methodology whereby data is analyzed for insight and correlation, much like BI - but operational intelligence relies on incoming, near real-time data streams and data points, and analyzes data as it happens, not after it's been warehoused.
Operational Intelligence (analyze and store)
Likewise, Gartner has begun to cover operational intelligence platforms as they enter the market, and the benefits being realized by different organizations. Among the use cases noted are companies where real-time decisions based on incoming data streams are required for successful operations. And that's a pretty wide range, which includes anything from oil and gas pipelines and refinery operations to financial futures and commodities firms. In a recent Gartner Market Guide for Operational Intelligence Platforms (that also features XMPro), they observe that too many business decisionmakers use stale information from reports or spreadsheet that are hours or days out of date because they don’t have access to current information. OI provides real-time visibility from business events, applications and devices and enables businesses to have sense and respond capability through a continuous monitoring platform. It improves situational awareness that is increasingly driving competetive advantage in a world where information about events that impact us is readily available to us (and our competitors).